看到网上有人讲解Fedora 9下安装PF-RING的过程,都是几年前的了,比较老了,我安装PF-RING就是为了使用libpcap库,libpcap的原理是通过socket将数据包从网卡 捕获数据包,然后在提交给应用程序,和winpcap很大的区别是,libpcap采用的是2个缓冲区,内核类似的一个乒乓操作。winpcap采用的是环状缓冲区,在winpcap下当网卡有数据到来时,npf.sys就会将数据拷贝到内核缓冲区中,而内核驱动实际上是一个Ndis协议驱动,当内核缓冲区的数据包大小达到一个阈值mintocopysize时,它就会将数据包拷贝到应用缓冲区中,kernelbuffer和userbuffer,及mintocopysize都提供了函数进行设置的。那么为什么在windows平台进行包捕获的时候,千兆网的条件下,都很少有包丢失呢,为什么在linux环境下进行包捕获,丢包率很大,这就要仔细分析源码了,winpcap的npf.sys是一个Ndis协议驱动,它和TCP/IP协议是同一层的,即采用winpcap捕获数据包,数据包就不需要经过tcp/ip层了,而libpcap是linux下的捕获包,他是在应用层之上的,及在tcp/ip协议上,本来通过socket可以捕获包的,libpcap不过是对socket进行了一次封装,在socket上面有提供了一层接口,方面用户的调用。libpcap捕获包的流程如下:

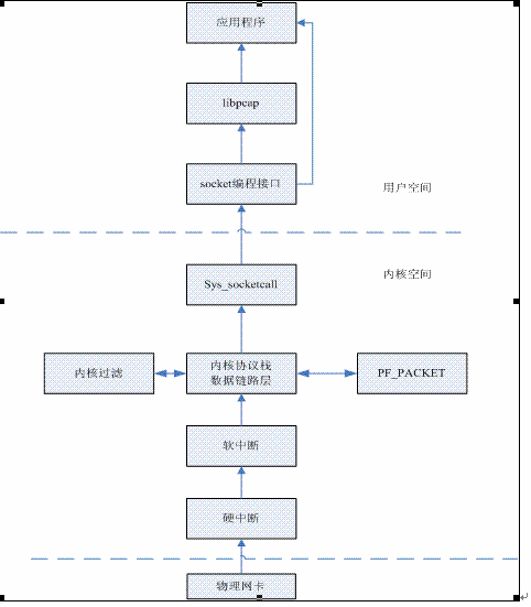
Linux 的 libpcap 详细流程为:网卡硬中断 -> 软中断 -> 内核协议栈 -> 系统调用 ->socket 接口 ->libpcap 接口 -> 用户应用程序,在这个流程中,可以看出数据的 copy 比较多。所以 libpcap 抓包丢包严重也不用感到奇怪了,为了减少丢包率,采用 libpcap-pfring 方法。
下面讲解 Fedora 9 下如何安装 PF-RING ,安装过程如下:
1)cd /home 然后再这里建立一个目录 mkdir rfring-libpcap
2)cd rfring-libpcap
3)svn co https://svn.ntop.org/svn/ntop/trunk/PF_RING/ 下载 PF-RING
4)PF-RING 下载完后, cd /PF-RING/legacy 下, vi mkpatch.sh 修改内核版本号 ={SUBLEVEL : -25.14}
5)./mkpatch.sh 下载内核到 workspace 中,生成目录 linux-2.6.25-14-686-smp-PF_RING 和补丁文件 linux-2.6.25-14-686-smp-PF_RING.patch.gz 。
6) 按下面操作
mv linux-2.6.25-14-686-smp-PF_RING/ linux-2.6.25-14-686-smp-PF_RING.bak/
zcat linux-2.6.25-14-686-smp-PF_RING.patch.gz | patch -p0
7 ) cd linux-2.6.25 编译内核
#vi Makefile 在这个地方加上一个自定义的后缀: EXTRAVERSION = -PF_RING ,这会显示在界面启动的时候看到
此文章由 http://www.ositren.com 收集整理 ,地址为: http://www.ositren.com/htmls/60897.html