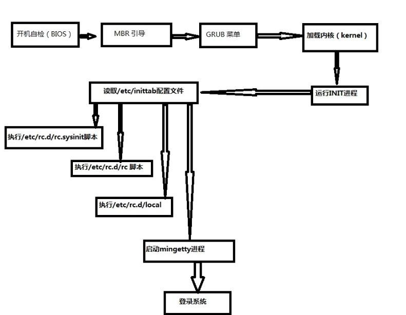
启动linux操作系统时,有时会因为误操作而导致系统无法正常启动,而这些误操作很多都跟grub有关,这里我们就这种情况进行一下简单的模拟并解决无法正常启动的问题。首先我们先看一下linux的启动流程图:

(一)
模拟第一个阶段失效与修复
我们利用一条命令来把MBR的前446字节覆盖的方法来模拟第一阶段
Dd if=/dev/zero of=/dev/sda bs=446 count=1
然后我们重启linux系统,此时只会这个界面,而进不去系统了

接下来我们就要想办法来使系统恢复正常了,首先我们要把光盘加入光驱,然后重新启动,以光盘进行引导。此时会出现这样的界面:

然后,我们要进入救援模式进行修复系统。在boot:后面输入一条命令就进入了救援模式:
Linux rescue 此时会进入如图的界面

,接着按enter键继续,当出现下图界面时

,由于我们是为了模拟修复系统,这里我们选择No,继续,直到出现

此时,我们要阅读上图中的信息,从中我们了解到,文件系统已经挂载到/mnt/sysimage目录下了,这时我们要切换到此目录下,使用 chroot /mnt/sysimage这一命令即可。这时我们就可以执行命令了。
此文章由 http://www.ositren.com 收集整理 ,地址为: http://www.ositren.com/htmls/64081.html